pymc.ChiSquared#

class pymc.ChiSquared(name, nu, **kwargs)[source]#

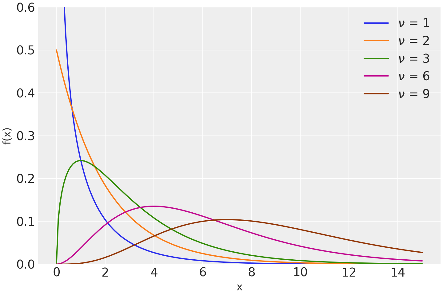
\(\chi^2\) log-likelihood.

This is the distribution from the sum of the squares of \(\nu\) independent standard normal random variables or a special case of the gamma distribution with \(\alpha = \nu/2\) and \(\beta = 1/2\).

The pdf of this distribution is

\[f(x \mid \nu) = \frac{x^{(\nu-2)/2}e^{-x/2}}{2^{\nu/2}\Gamma(\nu/2)}\]

Read more about the \(\chi^2\) distribution at https://en.wikipedia.org/wiki/Chi-squared_distribution

(Source code, png, hires.png, pdf)

../../../_images/pymc-ChiSquared-1.png

Support

\(x \in [0, \infty)\)

Mean

\(\nu\)

Variance

\(2 \nu\)

Parameters:
nutensor_like of float

Degrees of freedom (nu > 0).

Methods

ChiSquared.dist(nu, **kwargs)