pymc.Moyal#

class pymc.Moyal(name, *args, rng=None, dims=None, initval=None, observed=None, total_size=None, transform=UNSET, default_transform=UNSET, **kwargs)[source]#

Moyal log-likelihood.

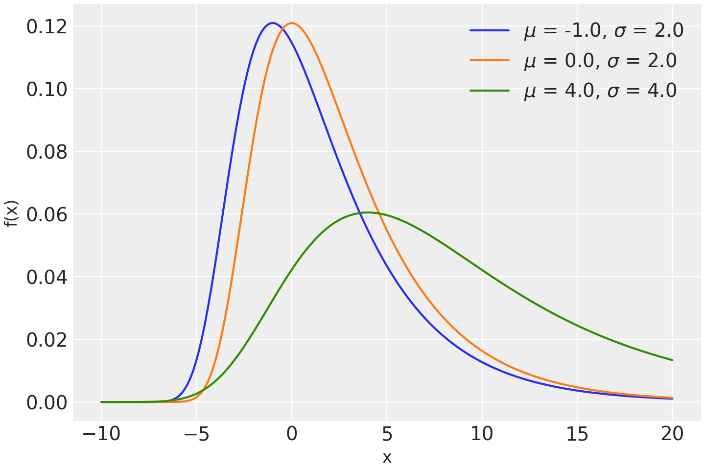
The pdf of this distribution is

\[f(x \mid \mu,\sigma) = \frac{1}{\sqrt{2\pi}\sigma}e^{-\frac{1}{2}\left(z + e^{-z}\right)},\]

where

\[z = \frac{x-\mu}{\sigma}.\]

(Source code, png, hires.png, pdf)

../../../_images/pymc-Moyal-1.png

Support

\(x \in (-\infty, \infty)\)

Mean

\(\mu + \sigma\left(\gamma + \log 2\right)\), where \(\gamma\) is the Euler-Mascheroni constant

Variance

\(\frac{\pi^{2}}{2}\sigma^{2}\)

Parameters:
mutensor_like of float, default 0

Location parameter.

sigmatensor_like of float, default 1

Scale parameter (sigma > 0).

Methods

Moyal.dist([mu, sigma])

Create a tensor variable corresponding to the cls distribution.