pymc.Pareto#

class pymc.Pareto(name, *args, rng=None, dims=None, initval=None, observed=None, total_size=None, transform=UNSET, default_transform=UNSET, **kwargs)[source]#

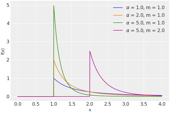
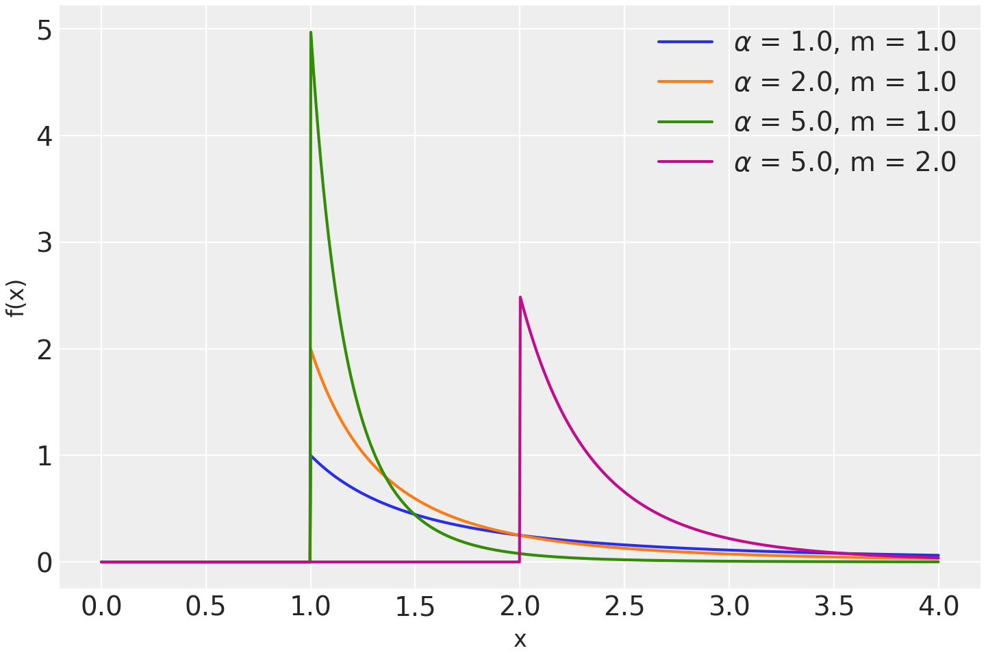
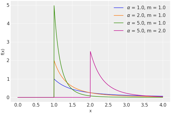
Pareto log-likelihood.

Often used to characterize wealth distribution, or other examples of the 80/20 rule.

The pdf of this distribution is

\[f(x \mid \alpha, m) = \frac{\alpha m^{\alpha}}{x^{\alpha+1}}\]

(Source code, png, hires.png, pdf)

../../../_images/pymc-Pareto-1.png

Support

\(x \in [m, \infty)\)

Mean

\(\dfrac{\alpha m}{\alpha - 1}\) for \(\alpha \ge 1\)

Variance

\(\dfrac{m \alpha}{(\alpha - 1)^2 (\alpha - 2)}\) for \(\alpha > 2\)

Parameters:
alphatensor_like of float

Shape parameter (alpha > 0).

mtensor_like of float

Scale parameter (m > 0).

Methods

Pareto.dist(alpha, m, **kwargs)

Create a tensor variable corresponding to the cls distribution.