pymc.Gumbel#

class pymc.Gumbel(name, *args, rng=None, dims=None, initval=None, observed=None, total_size=None, transform=UNSET, default_transform=UNSET, **kwargs)[source]#

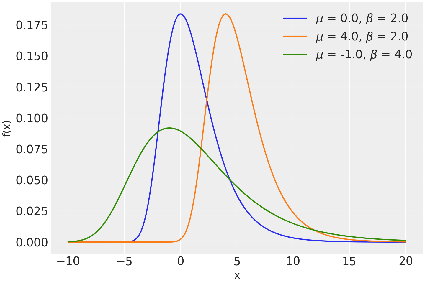
Univariate right-skewed Gumbel log-likelihood.

This distribution is typically used for modeling maximum (or extreme) values. Those looking to find the extreme minimum provided by the left-skewed Gumbel should invert the sign of all x and mu values.

The pdf of this distribution is

\[f(x \mid \mu, \beta) = \frac{1}{\beta}e^{-(z + e^{-z})}\]

where

\[z = \frac{x - \mu}{\beta}.\]

(Source code, png, hires.png, pdf)

../../../_images/pymc-Gumbel-1.png

Support

\(x \in \mathbb{R}\)

Mean

\(\mu + \beta\gamma\), where \(\gamma\) is the Euler-Mascheroni constant

Variance

\(\frac{\pi^2}{6} \beta^2\)

Parameters:
mutensor_like of float

Location parameter.

betatensor_like of float

Scale parameter (beta > 0).

Methods

Gumbel.dist(mu, beta, **kwargs)

Create a tensor variable corresponding to the cls distribution.